首页
所有游戏
手机游戏(155)
测试链接
先生请出山
豆豆打僵尸(0.1折送百万充值)
凡人修仙传:星海飞驰
决战地牢(0.1折免费版)
明日战姬(0.05校花女神免费版)
逐鹿皇城H5
彩虹橙H5
无名之辈H5
谁是首富H5
梦幻回响H5
我叫MT英雄杀(1折免费版)
魂之追梦(0.1折)
武侠称霸
九州八荒录(0.1折剑荡八荒)
黑暗契约(0.05折)1w免费版
无畏舰队(3A级海战)
仙风道骨(0.1折千亿补贴)
大天使之剑H5-打金版(黄金荣耀)
决战沙邑H5
至尊传说H5
再见江湖-1
萌妖来袭(暴揍僵尸)
坍塌世界H5
云上契约H5
凡仙(0.1折每日648)
真·三国无双霸(0.1折)
暴风要塞H5(3.5折送328免费版)
微乐捕鱼千炮版H5
御剑八荒(骷髅传奇)
全部游戏
登录
注册
首页
找游戏
游戏试玩
抢礼包
逛商城
攻略站
游戏盒子
客服中心
搜索
最新发布
游戏攻略
新闻公告
精彩活动
资讯新闻
游戏视频
新闻快讯
开服表
大家都在玩
先生请出山
豆豆打僵尸(0.1折送百万充值)
凡人修仙传:星海飞驰
决战地牢(0.1折免费版)
明日战姬(0.05校花女神免费版)
怒火一刀极速版(狼影传说)
我叫MT英雄杀(1折免费版)
魂之追梦(0.1折)
武侠称霸
九州八荒录(0.1折剑荡八荒)
黑暗契约(0.05折)1w免费版
无畏舰队(3A级海战)
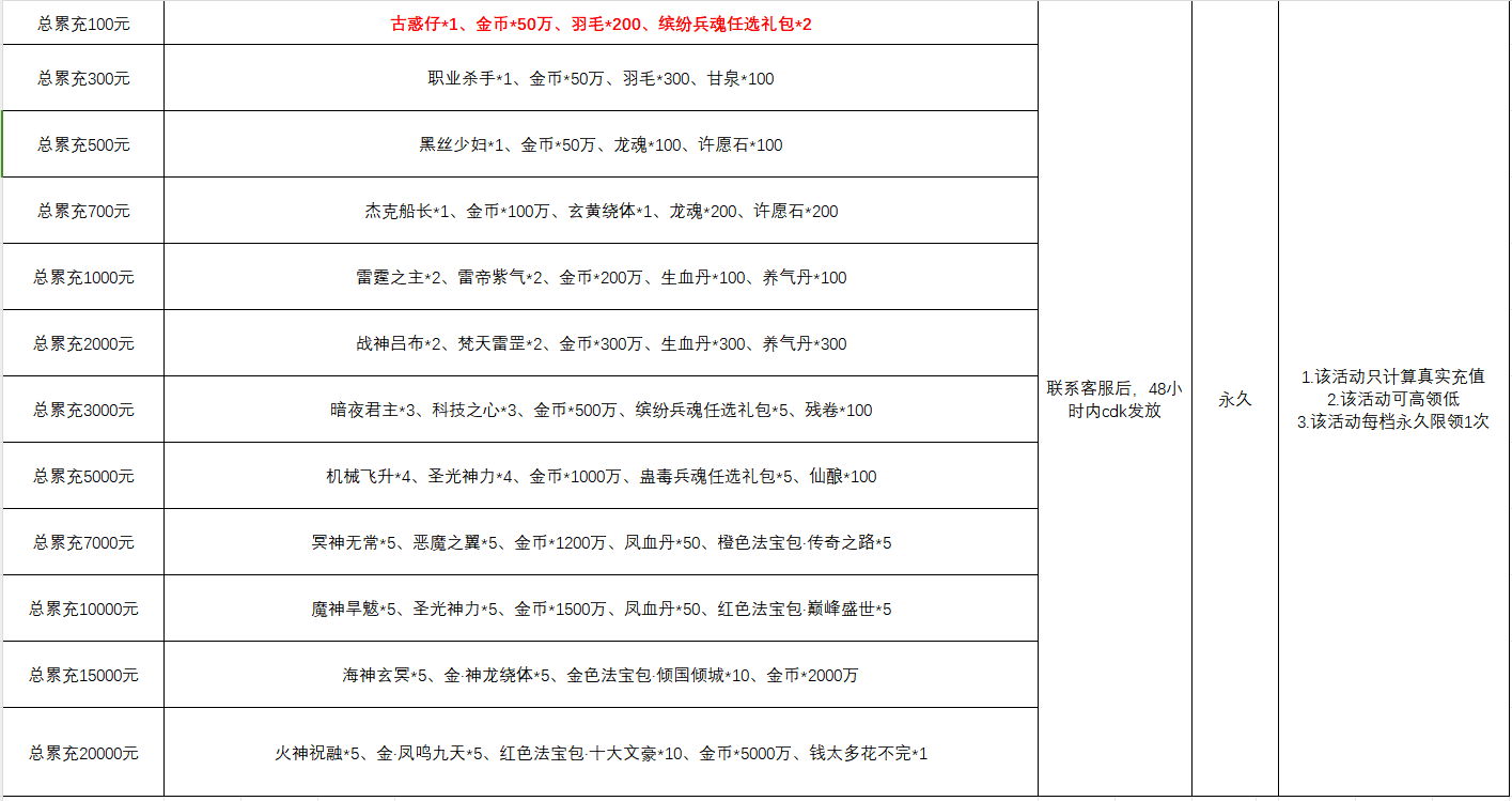
永久累充
时间:2024-06-21 21:09:27
其他攻略
剧情系统详解
盗墓笔记 vip价格表模板
DMM功能开启&活动规划(2.0)
豆豆打僵尸(0.1折送百万充值)特色玩法与资源获取
豆豆打僵尸(0.1折送百万充值)养僵尸玩法介绍
我叫MT英雄杀(1折免费版)攻略
仙剑奇侠传:新的开始-1
进入攻略站
游戏官网